站群导航
绍兴教育局
绍兴市第一中学
绍兴市阳明中学
绍兴市稽山中学
绍兴市高级中学
越州中学
绍兴市职教中心
开云网页版·官方版在线登入
绍兴市高等教育网
绍兴市教育教学研究院
绍兴市教育考试网
绍兴开放大学
绍兴市永和高级中学
绍兴市特殊教育中心学校
设为首页
加入收藏
认证中心
开云(中国)
|
学校现状
学校概况
现任领导
校园荣誉
校园风景
|
信息之窗
校园新闻
校务公开
各系动态
教工招聘
校招投标
|
教育科研
课题研究
优秀论文
|
开云网页版·官方版在线登入
教学动态
实训基地
教学标准
|
德育管理
德育活动
德育品牌
|
招生就业
招生信息
招生视频
|
校园文化
校园视频
师生风采
环境文化
活动文化
社团文化
教学文化
|
专题专栏
立盾安全大课堂
反邪教专栏
禁毒教育
师德师风
教育基金会
您的位置:
首页
>
信息之窗
>
校招投标
>
论证结果公告
>
详细内容
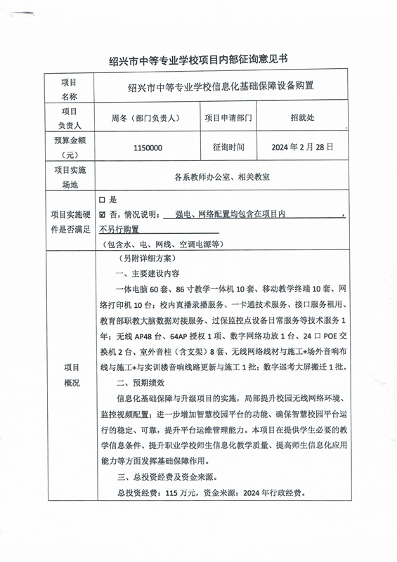
开云网页版·官方版在线登入【信息化基础保障设备购置】项目的论证结果公告
来源:
作者:
发布时间:2024-03-06
浏览次数:
次
【字体:
小
大
】
返回顶部
世界杯官方网站
|
米兰体育
|
金年会
|
开云体育
|
米兰体育
|
开云体育
|
开云体育
|
开云体育
|
米兰体育
|